我校组织阳光体育室内操展示活动
发布日期:2021-01-18
    作者: 教务处     浏览数:7882    分享到:
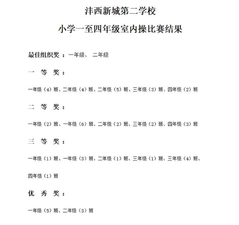
为推动学校阳光体育运动的开展,增强学生健康意识,丰富学生课间生活,促进学生全面发展,我校于2020年12月8日至11日开展了阳光体育室内操展示活动。活动以一年级组、二年级组、三年级组和四年级组为单位分别进行展示。我校校办兼政教主任马琦、教务主任张炳勇、总务主任李磊、各年级负责人和全体体育老师担任此次活动评委。
活动展示过程中,学生们身着统一服装,随着音乐的节奏,尽情舞动,展示着室内操的韵律之美。
一年级

二年级

三年级

四年级

室内操展示

此次室内操展示活动,不仅丰富了学生校园文化生活,提高了学生日常参与体育活动的积极性,也培养了学生的集体凝聚力和荣誉感,更让学生通过运动拥有积极快乐的心态和健康强健的体魄。我校在以后的教学活动中,将继续注重学生的全面发展,积极开展各项体育活动,提高学生综合素质,培养健康向上的好少年。
扫码关注 沣西新城第二学校